為推進課程教學范式深徹轉變,促進同學們學習理念、習慣、方式與時俱進,豐富大家在校學習體驗,提供學業規劃、學科內容、學業流程等方面的咨詢答疑,現將本學期第十三至十七周(5月19日—6月20日)教師咨詢安排通知如下:
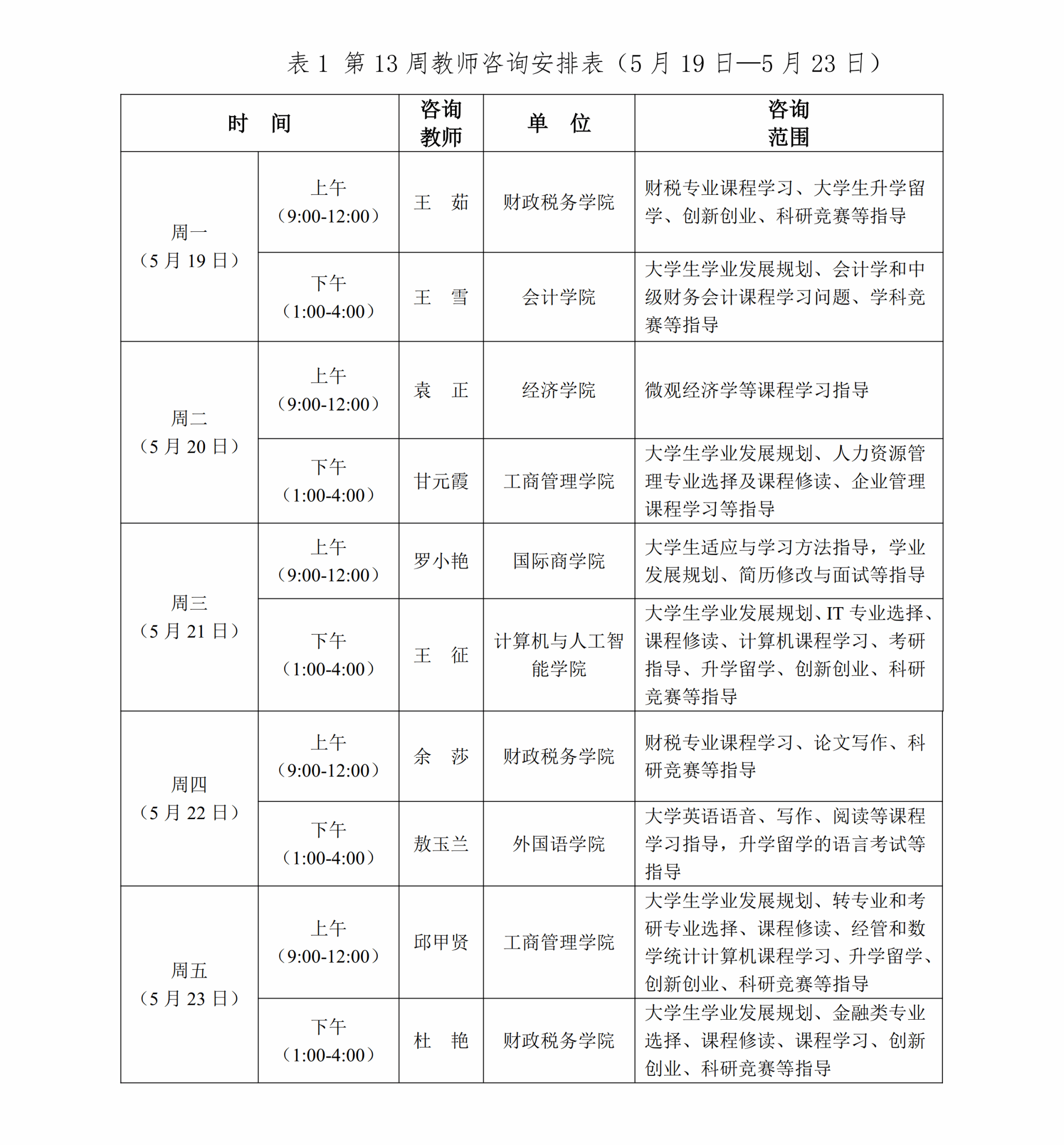
一、 教師咨詢安排表





二、咨詢要求
1.咨詢教師要嚴格遵守教育教學管理制度,嚴格遵守工作紀律,認真負責地提供咨詢,不得擅離職守,不得遲到早退。
2.咨詢學生根據自己的實際情況預約具體指導教師,按時參加咨詢。如臨時有事,請提前2小時聯系取消預約。咨詢完成后,在學業指導中心認真填寫《咨詢登記表》。
三、預約時間與方式
1.預約時間:學校工作日上午9:00-12:00和下午13:00-17:00。
2.預約方式:
現場預約:學生學業指導中心
電話預約:87092849
網上預約:加入學業指導QQ群進行預約(2024級:648628676,2023級:757672710,2022級:812537515,2021級:601615035)
四、學業發展相關資源
更多學業發展相關資源,請查看“學生學業指導中心”網站(地址:https://studentlearning.swufe.edu.cn/)和“西財學生學業指導中心”微信公眾號。
教師教學發展中心
2025年5月16日